国家发展改革委 商务部 市场监管总局发布最新通知!开展市场准入壁垒清理整治行动 重点整治15类

2025-05-06 15:18

    国家发展改革委会同商务部、市场监管总局29日发布《关于开展市场准入壁垒清理整治行动 促进全国统一大市场建设的通知》,进一步大力破除市场准入壁垒,全面清理和整改违规设置市场准入壁垒的各类不合理规定和做法,建立健全线索归集、核实整改、案例通报等长效机制,让“非禁即入”落地生根,营造公平的市场准入环境。



    本次清理整治的重点是,以地方性法规、规章、行政规范性文件、其他政策性文件等形式设立和实行的违反市场准入制度要求的各类规定文件,以及各级政府违规设置市场准入壁垒的各类做法情形。


     国家发展改革委有关负责人表示,本次清理整治的主要步骤包括:
    一是对涉及市场准入的各类规定文件进行全面清理,对违规增设准入事项或条件、违规扩大准入范围等情况,要一律纠正;对既无上位法依据,又无相应法定程序设立的市场准入规定,要一律废止。
    二是开展线索归集,通过政府部门自查、公开征集等方式,全面归集各类渠道获得的问题线索。
    三是进行个案核实整改,各省发展改革部门会同商务、市场监管部门,对各类渠道归集的问题线索进行汇总,推动辖区内各级地方政府及其所属部门限时核实整改。
    四是典型案例公开通报,国家发展改革委按程序对问题线索核实整改情况进行审核后,选取典型案例进行公开通报、向社会公示,并同步纳入全国城市信用监测范围。

    政策原文
国家发展改革委 商务部 市场监管总局关于开展市场准入壁垒清理整治行动 促进全国统一大市场建设的通知
发改体改〔2025〕511号
中央和国家机关有关部门,各省、自治区、直辖市、新疆生产建设兵团发展改革委、商务厅(局)、市场监管局:
为深入贯彻党的二十届三中全会关于深入破除市场准入壁垒和构建全国统一大市场的决策部署,按照党中央、国务院关于完善市场准入制度的有关要求,国家发展改革委、商务部、市场监管总局会同有关部门联合开展市场准入壁垒清理整治行动。现将工作要求通知如下。 
一、工作目标 
贯彻落实党中央、国务院关于深入破除市场准入壁垒的重要决策部署,全面清理和整改违规设置市场准入壁垒的各类不合理规定和做法,通报一批具有典型意义的违规案例,建立健全线索归集、核实整改、案例通报等长效机制,让“非禁即入”落地生根,营造公平的市场准入环境,为坚持和落实“两个毫不动摇”、构建全国统一大市场提供有力支撑。
二、清理整治重点 
本次清理整治的重点是,以地方性法规、规章、行政规范性文件、其他政策性文件等形式设立和实行的违反市场准入制度要求的各类规定文件,以及各级政府违规设置市场准入壁垒的各类做法情形。主要包括: 
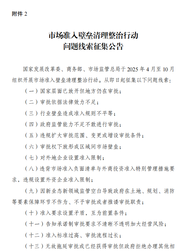
(一)国家层面已放开但地方仍在审批;
(二)审批依据法律效力不足; 
(三)行业壁垒造成准入规则不平等; 
(四)政府监管能力不足不敢进行审批; 
(五)违规扩大审批范围、变更或增设审批条件; 
(六)审批权下放形成区域间市场壁垒;
(七)对外地企业设置准入限制; 
(八)违背市场准入负面清单与外商投资准入特别管理措施要求,违规设置外资企业准入限制;
(九)因新业态新领域监管空白导致政府在土地、规划、消防等要素保障环节不作为、不予审批或者推诿审批职责;
(十)准入要求设置矛盾,互为前置条件; 
(十一)告知承诺制审批要求不清晰不透明加大经营风险; 
(十二)准入标准过高、审批流程过长;
(十三)无故拖延审批或已经获得审批但政府拒绝办理其他相关手续;
(十四)与国家发展改革委已通报的违背市场准入负面清单典型案例类似的违规情况;
(十五)其他违背市场准入制度要求的情形。(详见附件1)
三、清理整治工作安排 
(一)推动地方性法规、规章、行政规范性文件清理。
1. 全面梳理涉市场准入相关规定文件。各省级发展改革委会同商务、市场监管部门,牵头组织省级涉市场准入相关部门,对本部门依据国家法律、行政法规牵头制定的地方性法规、规章、行政规范性文件和其他政策性文件,逐条对照所依据的上位法进行梳理,对违规增设准入事项或条件、违规扩大准入范围等情况,要一律纠正;对既无上位法依据,又无相应法定程序设立的市场准入规定,要一律废止。按照下管一级、分级负责原则,各省级发展改革委会同商务、市场监管部门指导地市级发展改革、商务、市场监管部门,地市级发展改革部门会同同级商务、市场监管部门指导区县级发展改革、商务、市场监管部门,同步开展上述工作。为确保文件清理工作的全面性、精准性,国家发展改革委将对各省份省级部门涉市场准入壁垒文件清理结果组织开展跨省交叉核对,适时引入人工智能等技术手段进行核实。各省级发展改革委会同商务、市场监管部门牵头开展本省份市县两级清理结果全面核实工作。
2. 推动文件修改或废止。各省级发展改革委会同商务、市场监管部门对拟修改或废止的文件,按照地方性法规、规章、行政规范性文件、其他政策性文件进行分类,按照“谁制定、谁负责”原则,会同文件制定部门推动文件修改废止工作。涉及地方性法规的,提请省级人民政府审议决定后报请同级人大常委会按程序办理;涉及地方政府规章的,提请省级人民政府审议后按程序办理;涉及省级部门出台的各类规范性文件和其他政策性文件的,督促制定部门限期修改或废止。文件修改或废止工作原则上在清理整治行动期间完成,未如期完成的,需正式说明情况并明确完成期限。市县两级清理工作参照上述安排执行。 
(二)开展市场准入壁垒线索征集。
清理整治行动通过多种渠道征集违背市场准入负面清单制度要求、违规设置市场准入壁垒、损害经营主体合法权益等各类问题线索,社会公众可通过以下途径向国家发展改革委和各级发展改革部门反映有关情况。
1. 建立全国统一的网络线索征集渠道。在国家发展改革委门户网站的“互动交流—建言献策”版块建立“有违全国统一大市场建设问题线索征集”专栏,社会公众可选择专栏中的“妨碍经营主体依法平等准入、退出和迁移问题”类别,留言反映市场准入壁垒有关问题情况,国家发展改革委将统一对问题线索进行核实处理,对线索反映人相关信息严格保密。
(线索征集网址:https://www.ndrc.gov.cn/xwdt/ztzl/tydscjx/) 
2. 发布征集公告。各省级发展改革、商务、市场监管部门在政府门户网站、政务服务APP和小程序发布《市场准入壁垒清理整治行动问题线索征集公告》(见附件2),并在各级地方政府政务服务大厅显著位置张贴,进行广泛宣传,提升社会知晓度。 
3. 畅通信访渠道。各省级发展改革委畅通市场准入壁垒清理整治行动信访渠道,明确信访件邮寄地址、联系电话、电子邮箱等信访途径,并向社会公开。 
4. 线索征集渠道下沉。鼓励各级地方发展改革、商务、市场监管等部门主动组织辖区内问题线索公开征集,确保清理整治全面细致。 
(三)扎实推动核实整改。
1. 归口建立省级市场准入壁垒台账。各省级发展改革委会同商务、市场监管部门,对公开征集、自查自纠、上级转办等渠道收集的问题线索进行汇总;市县两级自查发现的问题线索,由地市级发展改革部门统一报省级发展改革委汇总,由省级发展改革委归口建立全省市场准入壁垒问题线索核实整改工作台账。
2. 分级开展线索核实整改。涉省级部门的问题线索,由省级发展改革委会同相关部门开展核实,情况属实的限时整改。涉地市级的,由省级发展改革委会同相关部门进行指导,地市级发展改革部门牵头组织核实整改。涉区县级的,由省级发展改革委会同相关部门进行指导,地市级发展改革部门会同相关区县组织核实整改。核实整改情况由省级发展改革委定期向国家发展改革委报送。 
3. 重点难点问题督办。对于成因复杂、经营主体反映强烈、社会关注度高、整改难度较大或久拖不决的重点难点问题,国家发展改革委会同有关部门进行督办。对于未按规定时限完成问题核实、整改工作,或者拒不整改、整改不到位、瞒报谎报的,进行通报约谈,重点督办。情节严重的,按程序向国务院报告。 
4. 典型案例公开通报。国家发展改革委对地方报送的问题线索核实整改情况进行审核筛选后,选取典型案例进行公开通报,在国家发展改革委门户网站和“信用中国”网站向社会公示,同步纳入全国城市信用监测范围。主动发现问题线索并按期完成整改的,对相关地方予以表扬,有关案例情况按不点名方式通报。 
(四)加强部门协同。
中央和国家机关涉市场准入事项各有关部门加强对本系统指导,积极配合开展清理整治行动,按照现行违背市场准入负面清单案例归集和通报制度要求,更新相关负责人和联络员名单。 
(五)强化媒体监督。
市场准入壁垒清理整治行动全程向社会公开,及时通过新闻媒体向社会通报有关情况。邀请新华社全程参与宣传报道和舆论监督,建立线索共享、案例同查、典型共报、经验同推工作机制。国家发展改革委体改司与新华社国内新闻编辑部共同牵头推进工作,各省级发展改革委和新华社国内分社联合成立工作专班。各省级发展改革委将征集的问题线索及核实整改情况,实时同步本省新华社国内分社。新华社各国内分社确定专人负责与各省份发展改革委对接,将采访调研中了解的舆情信息、市场反馈、群众举报等与各省份发展改革委共享,双方共同研判。对发现的突出问题、共性问题通过多种形式进行舆论监督,对典型案例和工作中形成的经验做法进行宣传报道。
集中清理整治工作为期半年,各省级发展改革委向省级人民政府定期报告工作开展情况,集中清理整治结束后,市场准入壁垒核实、整改、清理等工作转为常态化机制。请各地区、各有关部门高度重视,加强领导和组织协调,密切配合,形成工作合力,建立健全长效机制,扎实开展市场准入壁垒清理整治及典型案例排查报送工作,抓好日常工作落实。
 附件:1.市场准入壁垒清理整治行动重点整治情形.pdf
          2.市场准入壁垒清理整治行动问题线索征集公告.pdf
国家发展改革委
商务部
市场监管总局
2025年4月23日
图片
图片
图片
图片
图片

图片
图片



来源 | 新华社、国家发展改革委网站
  •   
  •   
  • 地址:北京市朝阳区北三环东路19号中国蓝星大厦12层1211
  • Copyright@国交信息(北京)股份有限公司
  •   
  •   
  • 电话:010-64488850
  • 京ICP备17008759号-4
  •   
  •   
  • 国交信息产业联盟
  • 国家智慧驾培联盟